摘要:系統梳理了環保產業的稅收優惠政策,對73家環保企業開展了稅收優惠政策的實施情況調查,并針對調查得出的問題,提出建議:統籌規劃設計,推動建立政策體系;完善規章制度,補齊優惠政策短板;加大優惠力度,切實發揮調節作用;強化落地執行,保障政策實施效果.
前言
稅收優惠政策是國家為鼓勵和扶持企業或某些特殊行業的發展,運用稅收經濟杠桿進行調節的一項靈活措施。現階段,我國稅收優惠政策的基本原則包括:促進科技進步,鼓勵基礎設施建設,鼓勵農業發展、環境保護與節能,支持安全生產,統籌區域發展,促進公益事業和照顧弱勢群體等。
環保產業為社會生產和生活提供生態環境產品和服務,是為保護生態環境、綠色發展提供物質基礎和技術保障的產業,也是我國的戰略性新興產業。加快發展環保產業,將有效推動綠色技術進步,拉動環保設施投資和生態環境產品消費,形成新的經濟增長點,推進綠色經濟可持續發展。
實施環保產業稅收優惠政策符合我國戰略方針和稅收優惠原則,是充分發揮稅收經濟杠桿功能作用、推動環保產業發展、支撐經濟高質量發展和生態環境高水平保護的重要舉措。研究并不斷完善我國環保產業稅收優惠政策具有重要的現實意義。
1 環保產業稅收優惠政策現狀
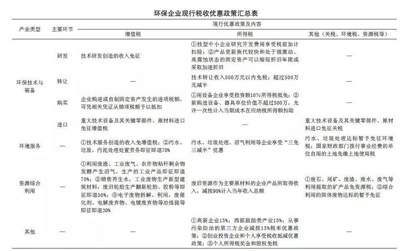
我國環保產業可分為環保技術與設備(產品)、環境服務和資源綜合利用三部分。根據我國現行稅制體系,我國環保企業享受的稅收優惠政策主要包括免稅、即征即退、稅收抵免、稅收減免、加計扣除、減計收入、加速折舊、低稅率等。按照環保產業和稅種分類,我國環保企業稅收優惠政策及其內容如下:
1.1 環保技術與設備
在增值稅方面,對提供技術研發和服務業務而創造的收入,免征相應的增值稅。對進口部分廢氣、廢水治理、污泥處理等重大技術設備及其關鍵零部件、原材料免征增值稅和關稅,其中,涵蓋17類大型環保及資源綜合利用設備,涉及煙氣脫硝成套設備、濕式電除塵器等大氣污染治理設備,廢水治理設備,資源綜合利用設備等環保技術裝備和產品。企業購進或自制固定資產發生的進項稅額,可憑相關憑證從銷項稅額予以抵扣。
在企業所得稅方面,對技術轉讓收入500萬元以下部分免征相應的所得稅。企業購置并實際使用《節能節水和環境保護專用設備企業所得稅優惠目錄(2017年版)》(共包含水污染防治設備、大氣污染防治設備、土壤污染防治設備、固體廢物處置設備、環境監測專用儀器儀表、噪聲與振動控制6大類24項設備)和《安全生產專用設備企業所得稅優惠目錄》規定的環境保護、節能節水、安全生產等專用設備的投資額按一定比例實行稅額抵免。科技型中小企業開發新技術、新產品、新工藝發生的研究開發費用加計扣除。產品更新換代較快的固定資產和常年處于強震動、高腐蝕狀態的固定資產,可以享受縮短折舊年限或者采取加速折舊優惠。根據《財政部 國家稅務總局關于設備器具扣除有關企業所得稅政策的通知》(財稅〔2018〕54號),部分設備、器具投資可享受加速折舊優惠政策。
1.2 資源綜合利用
在增值稅方面,根據《資源綜合利用產品和勞務增值稅優惠目錄》,以垃圾、農林剩余物為燃料生產的熱力或電力,以及以工業廢氣為原材料生產的電力、熱力享受即征即退100%優惠政策;綜合利用廢渣、工業污泥、廢氣生產的建筑材料、水泥、生物柴油等產品,享受增值稅即征即退70%優惠;自產自銷廢物綜合利用產品的企業實行即征即退50%優惠;從事電子廢物拆解利用,廢催化劑、電鍍廢棄物冶煉提純等活動企業實行即征即退30%優惠。
在企業所得稅方面,根據《國家稅務總局關于資源綜合利用企業所得稅優惠管理問題的通知》(國稅函〔2009〕185號),以《資源綜合利用企業所得稅優惠目錄(2008年版)》規定的資源作為主要原材料的企業,其生產符合國家非限制和禁止并符合國家和行業相關標準的產品所取得的收入,減按90%計入當年收入總額。
在資源稅方面,根據《財政部 國家稅務總局關于全面推進資源稅改革的通知》(財稅〔2016〕53號)、《財政部 國家稅務總局關于資源稅改革具體政策問題的通知》(財稅〔2016〕54號),對利用廢石、尾礦、廢渣、廢水、廢氣等提取的礦產品,由省級人民政府根據實際情況確定是否給予減稅或免稅:納稅人開采銷售共伴生礦,共伴生礦與主礦產品銷售額分開核算的,對共伴生礦暫不計征資源稅。
1.3 環境服務
在增值稅方面,2015年6月12日,《財政部 國家稅務總局關于印發<資源綜合利用產品和勞務增值稅優惠目錄>的通知》(財稅〔2015〕78號)對垃圾處理、污泥處理處置勞務、污水處理勞務享受增值稅即征即退70%的政策。《財政部 國家稅務總局關于污水處理費有關增值稅政策的通知》(財稅〔2001〕97號)中提出對各級政府及主管部門委托自來水廠(公司)隨水費收取的污水處理費,免征增值稅。
在企業所得稅方面,《中華人民共和國企業所得稅法實施條例》第八十八條規定:符合條件的環境保護、節能節水項目,包括公共污水處理、公共垃圾處理、沼氣綜合開發利用、節能減排技術改造、海水淡化等享受“三免三減半”所得稅優惠。認定為高新技術企業的企業所得稅稅率可減至15%,從事污染防治的第三方企業減按15%稅率征收企業所得稅優惠政策。符合條件的小型微利企業減按20%的稅率征收企業所得稅。
在環境稅方面,根據《中華人民共和國環境保護稅法》,依法設立的城鄉污水集中處理、生活垃圾集中處理場所排放相應應稅污染物,不超過國家和地方規定的排放標準的,納稅人綜合利用的固體廢物,符合國家和地方環境保護標準的,暫予免征環境保護稅。
1.4 其他
在西部地區鼓勵類產業企業所得稅方面,自2011年1月1日至2020年12月31日,對設在西部地區的鼓勵類產業企業減按15%的稅率征收企業所得稅。鼓勵類產業企業是指以《西部地區鼓勵類產業目錄》中規定的產業項目為主營業務,且其主營業務收入占企業收入總額70%以上的企業。
在個人所得稅方面,創業投資企業和天使投資個人可享受所得稅稅收抵免優惠政策。將職務科技成果轉化為股份、投資比例的科研機構、高等學校或者獲獎人員暫不征收個人所得稅。科技人員取得職務科技成果轉化現金獎勵個人所得稅優惠。對非上市公司和上市公司股權激勵延期納稅優惠。根據《中華人民共和國個人所得稅法》第四條,省級人民政府、國務院部委和中國人民解放軍軍以上單位,以及外國組織、國際組織頒發的科學、教育、技術、文化、衛生、體育、環境保護等方面的獎金,免征個人所得稅。具體環保企業現行稅收優惠政策見下表。

2 環保產業稅收優惠政策存在的問題
本研究遴選了73家環保企業,對其開展環保企業稅收優惠政策的實施情況進行了問卷調查和走訪座談。從經營范圍來看,73家環保企業中,從事環境保護設備與產品制造、環境服務和資源綜合利用的企業占30.1%、48.4%和21.5%;從細分領域來看,從事水污染治理、大氣污染治理、固體廢物處理處置與資源化、土壤修復、噪聲與振動控制和環境監測細分領域的占比分別為30.1%、25.2%、16.3%、4.9%、7.3%、11.4%及其他4.9%。見圖1、圖2。

結果顯示,參與調查的環保企業對各項稅收優惠政策總體比較滿意,大部分稅收優惠政策跑一次即可辦完相關手續,但從調查的情況中也反映出諸多問題,既有我國稅制體系上的普遍性問題,也有環保產業的特有性問題。
2.1 政策制定缺乏總體規劃
2.1.1 缺少統籌考慮
一是環保產業稅收優惠政策缺乏頂層設計。環保企業可享受的稅收優惠政策零星散落在各個稅種的法規中,且絕大多數不是專門為環保產業制定的,缺乏穩定性,導致稅收優惠政策的實施效果大打折扣。二是稅收政策之間缺乏統籌協調。比如,投資抵扣、即征即退、稅收減免和加速折舊等優惠政策,如果設置和運用不當,效果上會相互影響。具體來看,環保企業投資建設運營污水、垃圾處理廠,購進或自制固定資產發生的進項稅額從銷項稅額予以抵扣,繳納增值稅即征即退70%后者的優惠力度顯得不足,效果大打折扣。同時,小型微利企業相當于實際所得稅稅率為5%或10%,若同時從事一些小型污水、垃圾、污泥處理處置勞務服務,那么所得稅“三免三減半”優惠政策就沒有實際意義了。因此,環保稅收優惠政策的制定過程中,應該嚴謹論證,注意各項優惠手段之間的聯系,統籌協調,避免政策效果的互相影響。
2.1.2 部分政策缺位
一是缺少新技術推廣與產業化薄弱環節的稅收優惠政策。我國雖然制定了促進企業技術創新的稅收優惠政策,但在環保領域上的實施效果并不理想,且對于技術產業化應用環節仍存在缺位現象。在調查的環保企業中,僅有6.8%的環保企業享受到了技術研發的增值稅免征政策,34.2%的環保企業享受到了研發費用稅前加計扣除的優惠政策,絕大部分環保企業尚未享受到技術創新的稅收優惠政策。二是缺少鼓勵環保企業做大做強的稅收優惠政策。目前我國的環保產業稅收優惠政策已涵蓋環境保護設備與產品制造、資源綜合利用和環境服務各類經營活動及產品研發、轉讓、購買、進口和服務各環節,但是鼓勵環保企業做大做強的政策尚顯不足。例如我國雖然制定了鼓勵企業投資未上市中小高新技術企業和種子期、初創期科技型企業的投資抵免政策,但在調查的73家環保企業中尚無企業享受到該優惠政策。
2.2 部分政策設計存在不足
2.2.1 稅收優惠范圍有待擴大
一是部分工業廢棄物、危險廢棄物(含醫療廢棄物)、再生資源回收拆解企業不再享受增值稅優惠政策。2015年,《財政部 國家稅務總局關于印發<資源綜合利用產品和勞務增值稅收優惠目錄>的通知》(財稅〔2015〕78號)中對于“垃圾”的定義比國家原來執行的《財政部 國家稅務總局關于調整完善資源綜合利用產品及勞務增值稅的政策通知》(財稅〔2011〕115號)有所收窄,垃圾僅指城市生活垃圾、農作物秸稈等,不包括部分工業廢棄物和危險廢棄物(含醫療廢棄物),使得此類企業無法享受到增值稅稅收優惠,負稅有所增加。其實施不僅使部分工業廢棄物、危險廢棄物(含醫療廢棄物)、再生資源回收拆解企業不再享受增值稅優惠政策,處于資源循環利用前端的回收拆解企業也不再享受企業所得稅優惠政策,導致這類企業的稅負增加。同時,企業資源綜合利用取得的企業內部收入也無法享受資源綜合利用企業所得稅優惠。
2.2.2 政策優惠力度尚顯不夠
一是涉及環保企業的稅收優惠政策多但實際享受的稅收優惠政策有限。目前,環保企業可享受的稅收優惠政策種類較多,但由于環保企業大多為中小企業,真正能享受的稅收優惠政策種類有限。調查顯示,環保企業享受的稅收優惠政策主要集中為高新技術低稅率優惠政策、增值稅即征即退政策、科技型中小企業研究開發費用稅前加計扣除和小微企業低所得稅優惠政策,其他優惠政策享受的較少。二是政策支持方式有待完善。部分所得稅優惠政策要求企業在盈利的情況下才能享受到這種優惠政策,對于一些前期投入較大、持續時間較長、盈利較少或虧損的項目作用明顯不大。例如,環境基礎設施建設項目普遍存在建設周期長,經營初期普遍無利或微利,投資回報相對較低、回報期限較長等問題,導致政策的實施效果減弱。
2.3 政策實施執行力度不夠
2.3.1 優惠政策執行程序繁瑣
一是部分稅收優惠政策報送條件苛刻。在增值稅即征即退政策方面,部分環保企業反映,資源綜合利用產品和勞務增值稅即征即退辦稅過程中需遞交的企業守法證明材料的有效期短,需要多次重復辦理;遞交的資源綜合利用證辦理手續和條件繁瑣,認定標準苛刻,增加了企業申報難度。在環保專用設備所得稅減免優惠政策方面,部分環保企業反映投資抵免政策的稅收優惠申報備案流程較復雜,對于每一臺專用設備都需要在稅務機關進行備案登記,同時,相關設備的參數要求較為嚴格、復雜,需要耗費大量的人力成本。被調查的73家環保企業中僅有2家享受到了該優惠政策。
二是對于環保設備的固定資產折舊條件苛刻,需滿足兩個條件:1)由于技術進步,產品更新換代較快的固定資產;2)常年處于強震動、高腐蝕狀態的固定資產。大部分環保企業都很難達到這兩項條件,在一定程度上不利于刺激環保企業的投資。調查顯示,僅有5.5%的環保企業享受到了該優惠政策。
三是由于會計信息規范性限制等原因,導致享受技術研發免征相應增值稅的環保企業較少。參與調查的環保企業中僅有6.8%的企業享受到了技術研發免征相應增值稅優惠政策,且有25%的環保企業認為報送條件比較嚴格,辦理時限較長。四是部分環保企業反映在辦理退稅備案資料、憑證提交時,沒完全實行無紙化。
2.3.2 有關部門工作效率有待提高
一是涉及環保企業稅收優惠的目錄更新較慢。環保企業稅收優惠涉及的《環境保護專用設備企業所得稅優惠目錄》《節能節水專用設備企業所得稅優惠目錄》《安全生產專用設備企業所得稅優惠目錄》《國家支持發展的重大技術裝備和產品目錄》《重大技術裝備和產品進口關鍵零部件、原材料商品目錄》制定后無法及時根據技術發展進行更新,導致部分新技術無法享受稅收優惠,例如《節能節水專用設備企業所得稅優惠目錄(2017版)》是在2008年版的基礎上更新的。
二是部分地區資源綜合利用產品和勞務增值稅不能及時退稅。受地方稅務部門工作能力及效率影響,部分地區需要1~3個月完成退稅工作。例如廣東省深圳市的退稅非常及時,但中山和陽江市的退稅不及時。被調查的環保企業認為增值稅退稅不及時的占50%。
三是環保企業稅收優惠政策宣傳力度有待加強。部分環保企業反映對環保企業的稅收優惠政策的辦理條件、辦理流程等不了解,導致部分稅收優惠尚未享受。
2.3.3 政策評估優化機制缺乏
一是我國尚未建立環保產業稅收優惠政策的事前、事中、事后評估機制。稅收優惠政策評估是決定環保產業稅收政策調整制定的重要依據。政策評估是我國稅收優惠政策乃至稅收政策過程中的薄弱環節之一。在我國的稅收實踐中,由于評估機制的長期缺位,產生了稅收政策泛濫、濫用、與上位法沖突等一系列問題。
二是尚未建立科學的環保產業稅收優惠政策的評估方法體系。制定科學的評估標準,檢驗政策效果、效益和效率,分析環保產業稅收優惠政策對資源配置、社會經濟發展和環境保護的影響,發現并糾正政策實施過程中的問題,有助于推動環保產業健康可持續發展。
3 有關建議
3.1 統籌規劃設計,推動建立政策體系
稅收作為政府宏觀調控的重要經濟杠桿,在促進經濟發展、優化資源配置、調節產業結構等方面發揮了舉足輕重的作用。生態保護與環境治理公益性為主的特征,決定了環保產業發展主要依靠政策驅動。稅收優惠政策對生態環境治理與環保產業的發展至關重要。在我國大力推進生態文明建設,全面加強生態環境保護的時代背景下,建議研究建立適應我國國情的環境保護稅收政策體系,并納入環保產業稅收優惠政策。環保產業稅收優惠政策的制定,應根據我國生態保護與環境治理需求、社會經濟發展狀況等,針對突出問題,把握關鍵環節,統籌規劃,系統設計,鼓勵環保企業不斷加大環保技術研發投入、增加環保設施投資、提高運營服務水平,推動環保產業高質量發展。
3.2 完善規章制度,補齊優惠政策短板
1)完善環保技術研發與成果轉化稅收優惠政策,鼓勵企業做大做強。探索試行技術研發準備金制度,企業每年可按其收入總額的3%~5%提取環保研發準備金,并在3年內專項用于環保技術研發、技術革新、技術改造、成果轉化及引進中研究試驗所用的設備投資可以獲得稅前扣除或者快速折舊的優惠待遇。
2)加強推動環保設施改造與更新的稅收優惠政策制定。研究設置企業購置并實際使用的環保專用設備實行加速折舊政策,對有關環境保護、節能、節水等方面的專用設備,如防治污染的設備和設施、特定基礎材料、廢棄物再生處理設備等,允許加速折舊。另外,實行再投資退稅政策,對企業用稅后利潤再投資于環保專用設備的,給予一定比例的退稅支持。
3)調整現有稅收優惠政策的適用條件。建議擴大增值稅即征即退范圍,將可回收利用的工業和危險廢棄物納入增值稅稅收優惠范圍。資源綜合利用企業內部循環利用資源取得的內部收入享受減計收入的稅收優惠政策。
3.3 加大優惠力度,切實發揮調節作用
1)在增值稅方面,對于垃圾處理、污泥處理處置勞務、污水處理勞務增值稅率應比照現代服務業5%的增值稅稅率計征,而不按照一般納稅人的16%稅率計征,應明確退稅時限,做到即征即退。
2)在所得稅方面,提高企業環保技術研發費用的稅前加計扣除標準,對企業研發的具有國際領先水平的節能環保技術或設備發生的研發費用,加計扣除比例提高到100%;適當延長免稅減稅期的期限,根據企業的實際經營情況來確定免稅減稅期的起止時間。
3)在土地使用稅和房產稅方面,對用于污水處理用的房產稅和城鎮土地使用稅,比照由國家財政部門撥付事業經費的單位的房產稅和土地使用稅的政策予以免征。
3.4 強化落地執行,保障政策實施效果
1)強化“目錄”的制修訂。有關部門應根據國家生態環境治理和產業結構調整需求以及技術進步和產業發展情況,及時更新《環境保護專用設備企業所得稅優惠目錄》《節能節水專用設備企業所得稅優惠目錄》《資源綜合利用產品和勞務增值稅優惠目錄》,并進一步明確環境保護、節能節水等設備、資源綜合利用產品和勞務范疇,逐步完善認定方法,使企業能清晰、便利地享受到政策優惠。
2)建立動態的稅收優惠政策評估與管理機制。財政稅務部門要與工商部門、金融部門、生態環境部門、科技部門協調配合,定期調研稅收優惠實施效果,對于實踐中出現的問題要及時匯總和反饋,為政策的調整與優化奠定基礎。同時借鑒國內外經驗,制定科學的指標體系,開展稅收優惠政策績效評價工作,對其社會效益做出合理評估。對于成本遠大于收益、作用微弱的稅收優惠政策,要及時廢止和清理,避免違背市場規律,影響公平競爭。
3)提升稅務部門服務能力與效率。加快稅收信息化建設步伐,盡早實現稅務服務無紙化。優化增值稅即征即退和專用設備所得稅減免稅收優惠政策的辦理程序。加強環保企業稅收優惠政策的宣傳與指導,制定環保產業稅收優惠政策匯編與操作指南。















