國家安全生產應急救援指揮中心發布招標公告,預算1108萬元采購29臺儀器設備,其中拉曼占5席,包括4臺手持式拉曼不明化學物質檢定儀、1臺手持式拉曼紅外二合一光譜儀。
詳細內容如下:
項目名稱:國家安全生產應急救援指揮中心區域重特大事故現場指揮協調裝備庫建設項目--偵檢A類裝備采購項目
項目編號:CCTC10182578
預算金額:663.0 萬元(人民幣)
開標時間:2018年11月20日 09:30
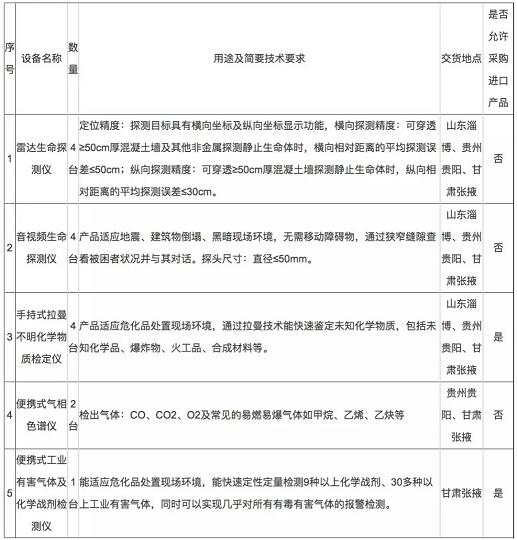
項目內容、用途及簡要技術要求:

上表中手持式拉曼不明化學物質檢定儀和便攜式工業有害氣體及化學戰劑檢測儀已通過相關審批,允許采購進口產品。本項目核心產品為便攜式氣相色譜儀。
項目名稱:國家安全生產應急救援指揮中心事故現場應急救援監測及偵檢設備建設項目----偵檢類裝備采購項目
項目編號:CCTC10182579
開標時間:2018年11月20日 09:30
預算金額:445.0 萬元(人民幣)
項目內容、用途及簡要技術要求:

上表中手持式拉曼紅外二合一光譜儀、便攜式XRF熒光元素分析儀、紅外氣體成像儀和便攜式γ輻射測量儀已通過相關審批,允許采購進口產品。本項目核心產品為雷達生命探測儀。















